Published:2009/7/10 2:28:00 Author:May | From:SeekIC

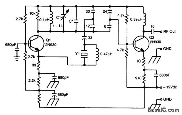
This oscillator circuit uses a 5th overtone crystal in the 85-to-106 MHz range. Y1 ii the crystal. The circuit was originally used to frequency control a microwave oscillator.
Reprinted Url Of This Article:
http://www.seekic.com/circuit_diagram/Signal_Processing/Oscillator_Circuit/100_MHz_OVERTONE_OSCILLATOR.html
Print this Page | Comments | Reading(3)
Code: