Published:2009/7/19 21:42:00 Author:Jessie | From:SeekIC

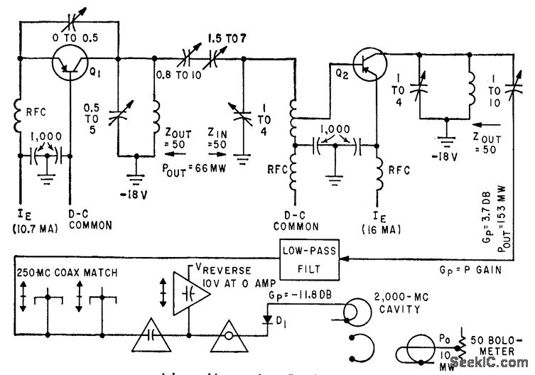
Depends on harmonic frequency conversion. Oscillator Q1 and amplifier Q2 deliver 153 mw at 250 Mc to coaxial matching section. Despite conversion loss of 11.8 db in 8th-harmonic generator D1, output of 10 mw at 2,000 Mc appears across 50-ohm bolometer.-M. M. Fortini and J. Vilms, Solid-State Generator for Microwave Power, Electronics, 32:36, p 42-43.
Reprinted Url Of This Article:
http://www.seekic.com/circuit_diagram/Signal_Processing/Oscillator_Circuit/2000_MC_GENERATOR.html
Print this Page | Comments | Reading(3)
Code: