Published:2009/7/13 2:38:00 Author:May | From:SeekIC

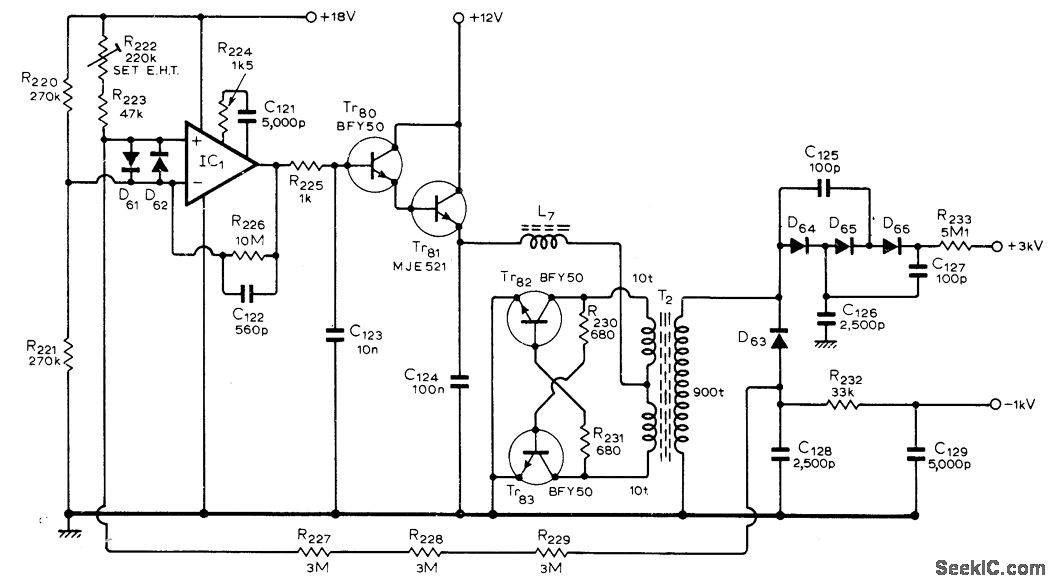
Circuit also provides 1-kV negative supply at 2 mA, as required for cathoderay tube of oscilloscope. Positive supply furnishes 50 μA at 3 kV. Design uses transistor inverter operating at about 20 kHz to simplify filtering. Tr82 and Tr83 form current-switched class D oscillator producing sine waves at high efficiency. Current multiplication is provided by Tr80 and Tr81 for 709 IC opamp.-C.M. Little,A 50 MHz Oscilloscope, Wireless World, July 1975,p 319-322.
Reprinted Url Of This Article:
http://www.seekic.com/circuit_diagram/Signal_Processing/Oscillator_Circuit/3_kV_FOR_CRO.html
Print this Page | Comments | Reading(3)
Code: