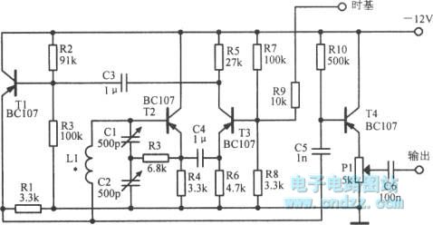
Published:2011/11/25 1:19:00 Author:Ecco | Keyword: 450 ~ 500kHz , wobbulator | From:SeekIC

Reprinted Url Of This Article:
http://www.seekic.com/circuit_diagram/Signal_Processing/Oscillator_Circuit/450_~_500kHz_wobbulator.html
Print this Page | Comments | Reading(3)
Code: