Published:2009/6/23 2:17:00 Author:May | From:SeekIC

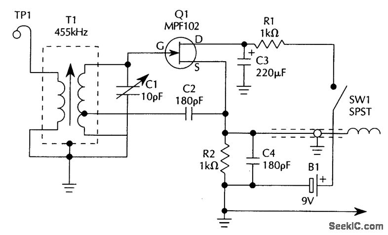
The 455-kHz oscillator circuit uses a field-effect transistor (FET)for Q1. The output signal is taken from the source circuit of Q1. T1 is a 455-kHz IF transformer.
Reprinted Url Of This Article:
http://www.seekic.com/circuit_diagram/Signal_Processing/Oscillator_Circuit/455_kHz_OSCILLATOR.html
Print this Page | Comments | Reading(3)
Code: