Published:2009/7/6 5:23:00 Author:May | From:SeekIC

Circuit Notes
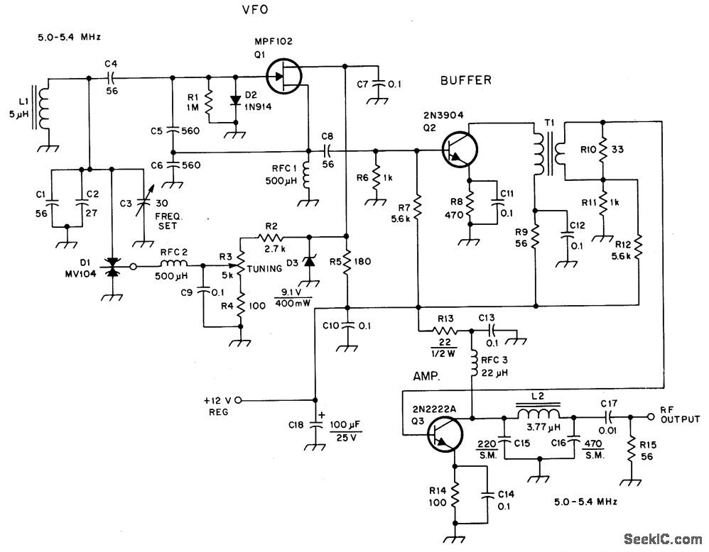
AJFET (Q1) serves as the oscillator. D2 helps to stabilize the transistor by limiting positive sinewave peaks and stabilizing the bias. Output from Q1 is supplied to a class A buffer, Q2. It operates as a broadband amplifter by means of T1, which is untuned. Output amplifter Q3 is also a class A stage. A low-pass, single-section ftlter is used at the output of Q3 to remove some of the harmonic currents generated within the system.The ftlter output impedance is 50 ohms. The injection level to the mixer is 600 mV p-p.
Reprinted Url Of This Article:
http://www.seekic.com/circuit_diagram/Signal_Processing/Oscillator_Circuit/5_MHz_VFO.html
Print this Page | Comments | Reading(3)
Code: