Published:2009/7/2 9:27:00 Author:May | From:SeekIC

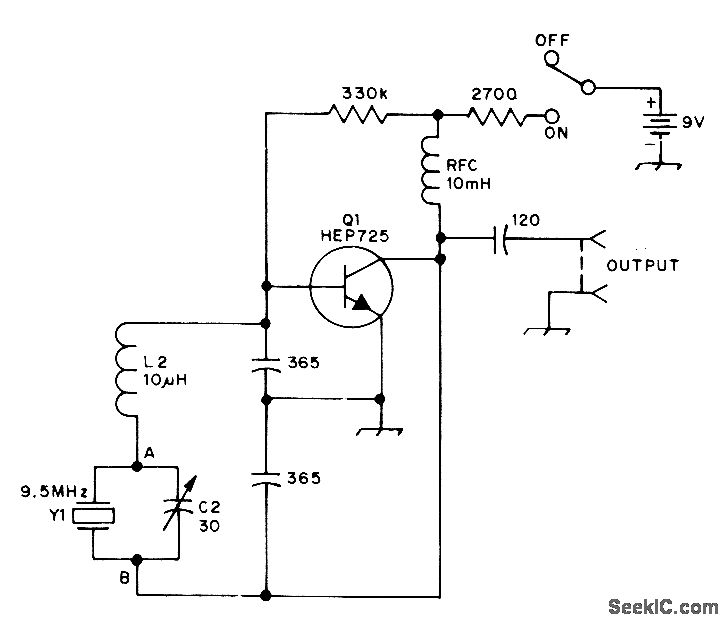
Clapp oscillator with inductance in series with crystal can be tuned with C2 as much as 100 kHz below rated frequency of crystal. Based on making crystal act as capacitive reactance below its series-resonant frequency. Circuit can be adapted to other amateur bands by keeping reactances of various components approximately the same.-L. Lisle, The Tunable Crystal Oscillator, QST, Oct. 1973, p 30-32.
Reprinted Url Of This Article:
http://www.seekic.com/circuit_diagram/Signal_Processing/Oscillator_Circuit/95_MHz_TUNABLE_CRYSTAL.html
Print this Page | Comments | Reading(3)
Code: