Published:2009/7/6 22:01:00 Author:May | From:SeekIC

Circuit Notes
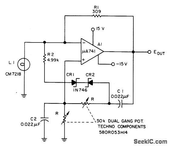
Waveform purity at low frequencies for a Wien bridge oscillator is enhanced by diode limiting. Lamp L1 stabilizes the loop gain at higher frequencies while the limiting action of R2, CR1, and CR2 prevents clipping at low frequencies and increases the frequency adjustment range from about 3:1 to greater than 10:1.
Reprinted Url Of This Article:
http://www.seekic.com/circuit_diagram/Signal_Processing/Oscillator_Circuit/ADJUSTABLE_SINE_WAVE_AUDIO_OSCILLATOR.html
Print this Page | Comments | Reading(3)
Code: