Published:2009/6/23 2:14:00 Author:May | From:SeekIC

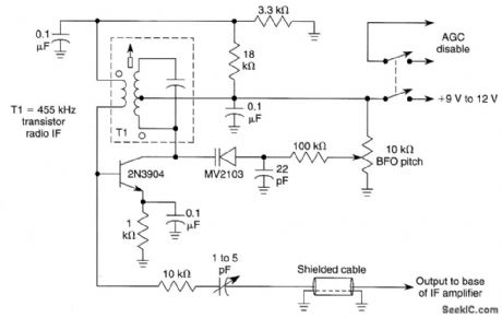
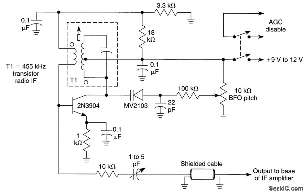
This BFO can be added to inexpensive AM/SW receivers to enable reception of CW signals. Output couples to base of last IF stage. T1 is any 455-kHz IF transformer. The BFO switch should be a DPDT type (as needed), and the radio AGC circuit will probably have to be disabled for CW reception.
Reprinted Url Of This Article:
http://www.seekic.com/circuit_diagram/Signal_Processing/Oscillator_Circuit/BEAT_FREQUENCY_OSCILLATOR_FOR_AM/SW_RADIOS.html
Print this Page | Comments | Reading(3)
Code: