Published:2009/6/24 21:31:00 Author:Jessie | From:SeekIC

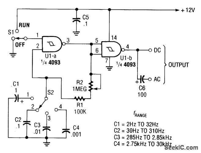
The circuit shown has a frequency range of 2 Hz to 30 kHz. R2 is a linear or log potentiometer.
Reprinted Url Of This Article:
http://www.seekic.com/circuit_diagram/Signal_Processing/Oscillator_Circuit/CMOS_VFO.html
Print this Page | Comments | Reading(3)
Code: