Published:2009/6/25 2:03:00 Author:May | From:SeekIC

Circuit Notes
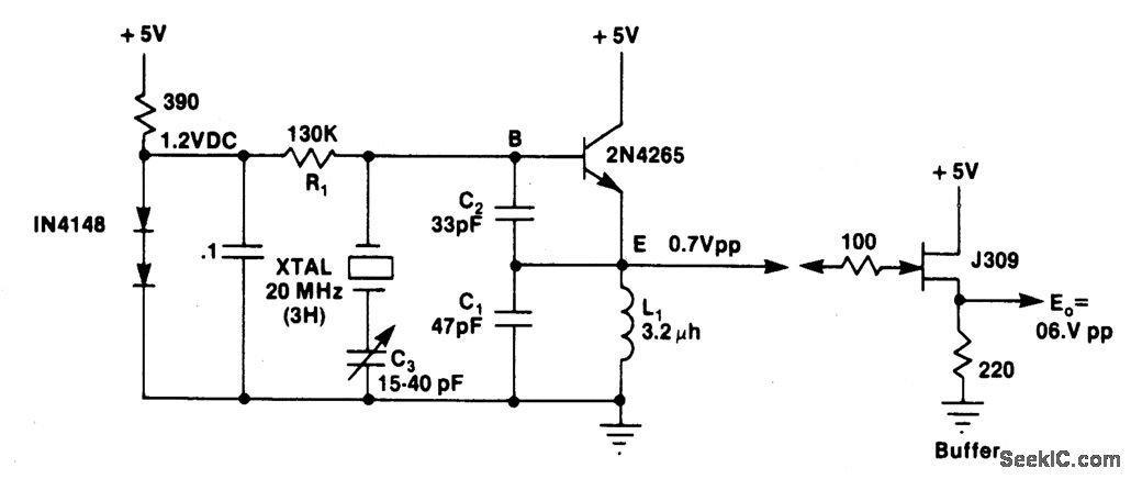
L1C1 are selected to be resonant at a frequency below the desired crystal harmonic but above the crystal's next lower odd har-monic. C2 should have a value of 30-70 pF, independent of the oscillation frequency.There is no requirement for any specific ratio of C1/C2, but practical harmonic circuits seem to work best when C1 is approximately 1-3 times the value of C2. Diodes Dl-D3 provide a simple regulated bias supply. The resistance of RI should be as high as possible, as it affects the crystal's in-circuit Q.
Reprinted Url Of This Article:
http://www.seekic.com/circuit_diagram/Signal_Processing/Oscillator_Circuit/COLPITTS_HARMONIC_OSCILLATOR(100_MHz).html
Print this Page | Comments | Reading(3)
Code: