Published:2009/7/13 2:22:00 Author:May | From:SeekIC

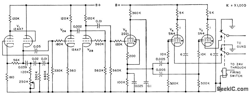
Phase-shift oscillator firing circuit for airborne 20-mm guns permits operation anywhere in range of 600 to 900 rounds per minute,Accuracy is improved by adjusting firing rate away from natural gun-mount vibration frequency.-M. Halio, Firing Circuits Trigger Airborne Machine Guns, Electronics, 31:31, p 86-89.
Reprinted Url Of This Article:
http://www.seekic.com/circuit_diagram/Signal_Processing/Oscillator_Circuit/MACHINE_GUN_CONTROL_OSCILLATOR.html
Print this Page | Comments | Reading(3)
Code: