Published:2009/6/24 4:10:00 Author:May | From:SeekIC

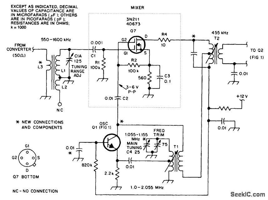
This circuit is an improved front end for upgrading a transistor AM receiver. This front end is useful when the radio is to be used as a tuneable IF amplifier with shortwave converters.
Reprinted Url Of This Article:
http://www.seekic.com/circuit_diagram/Signal_Processing/Oscillator_Circuit/MOSFET_MXER_OSCILLATOR_CIRCUIT_FOR_AM_RECEIVERS.html
Print this Page | Comments | Reading(3)
Code: