Published:2009/6/18 3:50:00 Author:May | From:SeekIC

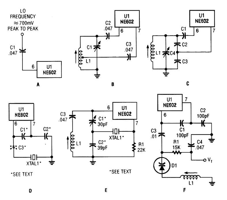
Just about any standard oscillator (such as a Colpitts or Hartley configuration) can be used to generate the LO (local oscillator) frequency needed by the NE602.
Reprinted Url Of This Article:
http://www.seekic.com/circuit_diagram/Signal_Processing/Oscillator_Circuit/NE6O2_RF_OSCILLATOR_CIRCUITS.html
Print this Page | Comments | Reading(3)
Code: