Published:2009/6/23 1:51:00 Author:May | From:SeekIC

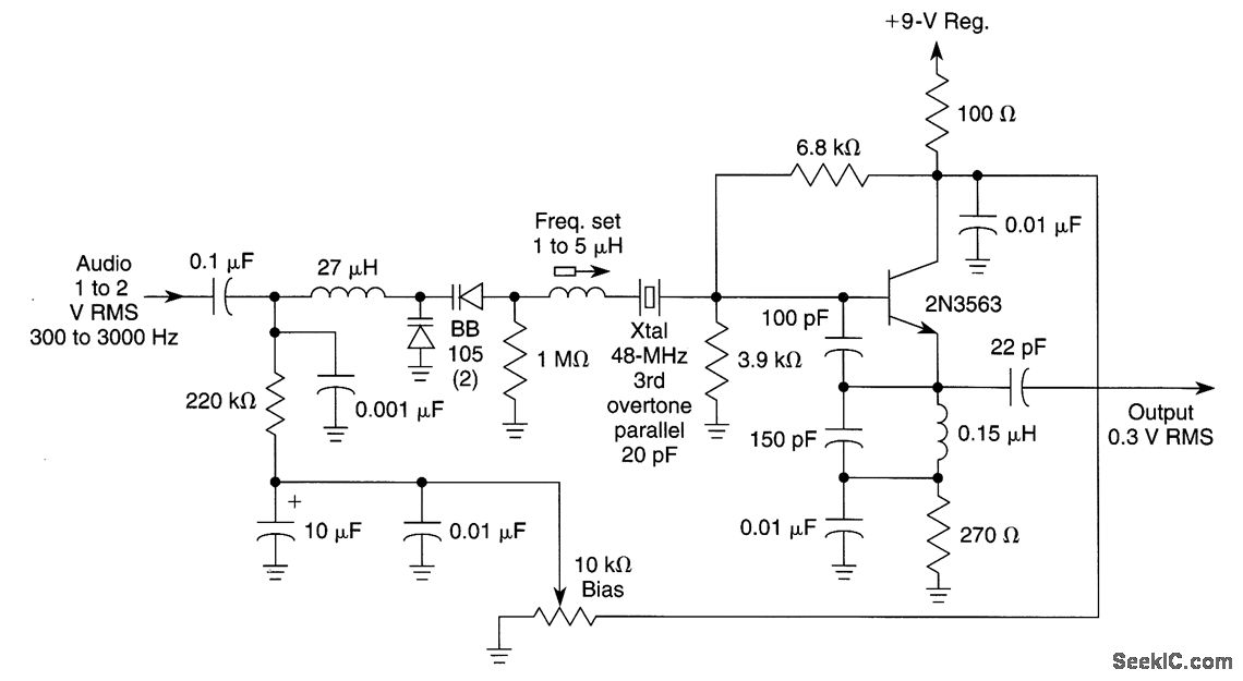
This crystal oscillator produces a good FM signal that can be tripled to 146 MHz and produces a clean 5-kHz deviation signal for FM voice. The bias control is adjusted for cleanest audio while the 1-to 5-pH cqil is adjusted to set the oscillator frequency to the exact setting required.
Reprinted Url Of This Article:
http://www.seekic.com/circuit_diagram/Signal_Processing/Oscillator_Circuit/ORYSTAL_OSCILLATOR_WITH_FM_CAPABILITY.html
Print this Page | Comments | Reading(3)
Code: