Published:2009/7/10 2:59:00 Author:May | From:SeekIC

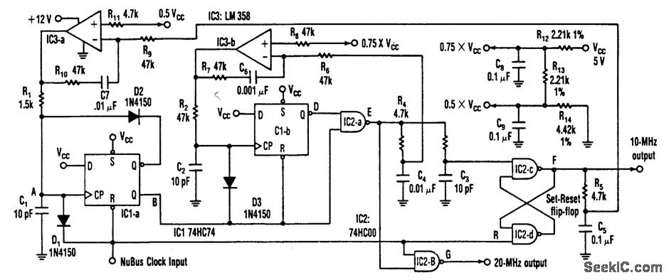
This circuit produces a 20-MHz clock phase locked to a 10-MHz dock present in the Apple MAC II.To generate the 20-MHz signal, the circuit produces a 25 ns negative-going pulse delayed 50 ns from the falling edge of the 10-MHz Nubus clock input at point E. NORing that pulse with the Nubus clock produces the 20-MHz clock at point G. Applying the 25-ms pulse to the set input of an S/R flip-flop and the Nubus clock to the reset input results in a 10-MHz square wave at F.
Reprinted Url Of This Article:
http://www.seekic.com/circuit_diagram/Signal_Processing/Oscillator_Circuit/PHASE_LOCKED_20_MHz_OSCILLATOR.html
Print this Page | Comments | Reading(3)
Code: