Published:2009/7/5 22:43:00 Author:May | From:SeekIC

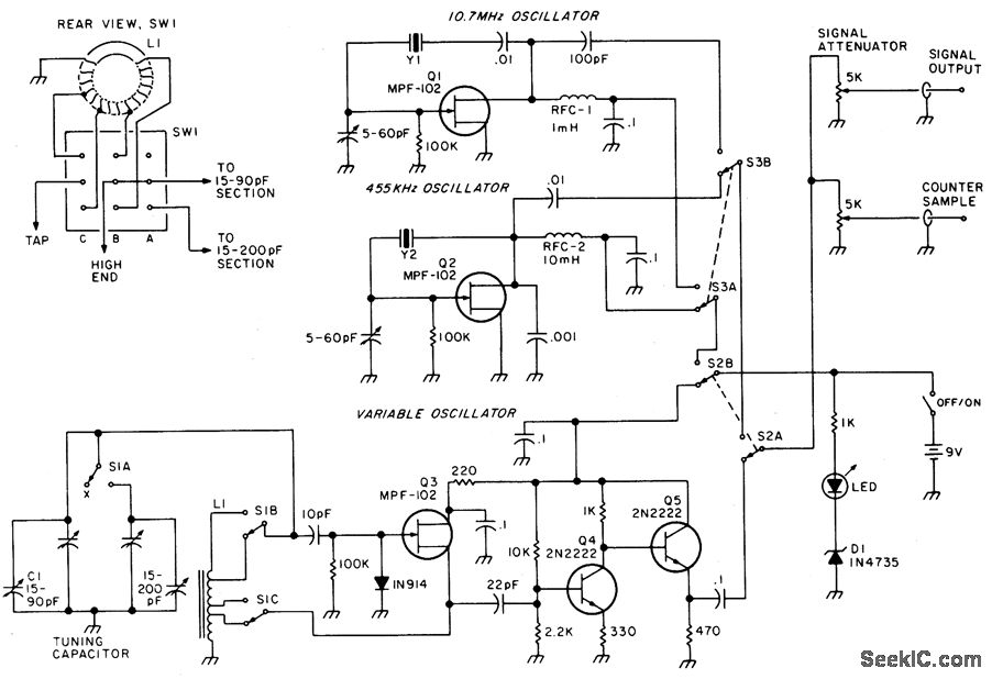
A variable oscillator covers 3.2 to 22 MHz in two bands-providing coverage of 80 through 15 meters plus most crystal-filter frequencies. Optional455 kHz and 10.7 MHz crystal oscillators can be switched on-line for precise tf alianmen' generator output is on the order of 4 volts p-p into a 500 ohm load. A simple voltage-divider attenuator controls the generator's output level, and a second output provides sufficient drive for an external frequency counter.
Reprinted Url Of This Article:
http://www.seekic.com/circuit_diagram/Signal_Processing/Oscillator_Circuit/RF_GENIE.html
Print this Page | Comments | Reading(3)
Code: