Published:2009/7/10 1:32:00 Author:May | From:SeekIC

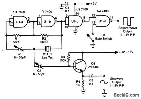
Using a Quad NAND Gate, the TTL oscillator can use fundamental crystals between 1 and 10 MHz. The sine-wave output is taken directly from the crystal, which acts as its ovrn filter, and yields a fairly clean sine wave. Adjust C1 and C2 for the best sine wave and also to set the crystal frequency. TTL square wave can be taken from U1D. The gate switch can be replaced with a Iogic gate to electronically control the output.
Reprinted Url Of This Article:
http://www.seekic.com/circuit_diagram/Signal_Processing/Oscillator_Circuit/SINE_AND_SQUARE_WAVE_TTL_OSCILLATOR.html
Print this Page | Comments | Reading(3)
Code: