Published:2009/6/18 23:25:00 Author:May | From:SeekIC

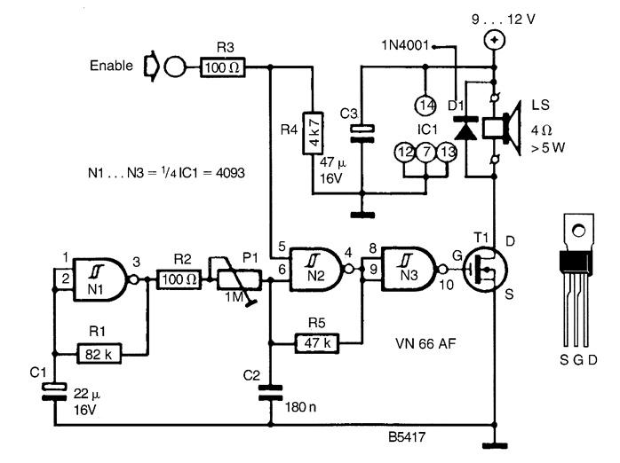
A CD4093 chip and a few components make up a siren oscillator, which drives power MOSFET T1. A 4-Ω speaker is driven directly from this device. The siren is enabled by a logic high applied to the ENABLE input.
Reprinted Url Of This Article:
http://www.seekic.com/circuit_diagram/Signal_Processing/Oscillator_Circuit/SIREN_OSCILLATOR.html
Print this Page | Comments | Reading(3)
Code: