Published:2009/7/14 23:26:00 Author:Jessie | From:SeekIC



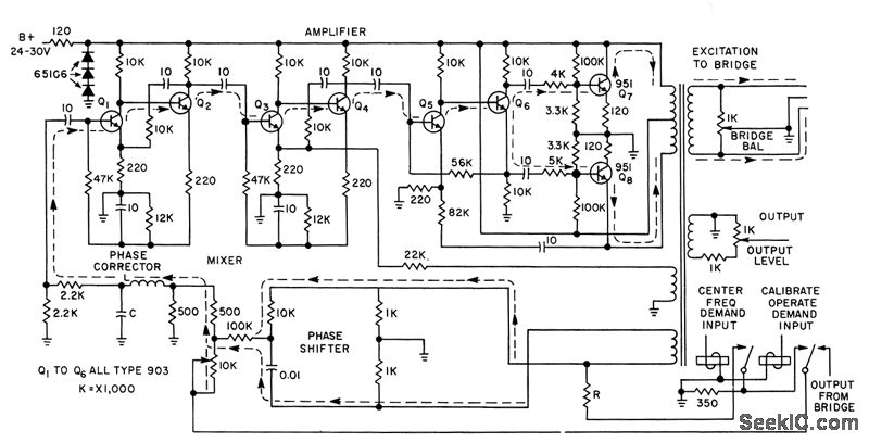
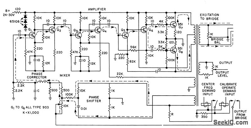
Produces f-m signal output that is directly proportional to applied force, such as stress or pressure resistive-type gage. Operating and band, edge frequencies of oscillator are determined by values of R, L, and C.-W. H. Foster, Strain Gage Oscillator for Flight Testing, Electronics, 31:5, p 40-42.
Reprinted Url Of This Article:
http://www.seekic.com/circuit_diagram/Signal_Processing/Oscillator_Circuit/STRAIN_GAGE_OSCILLATOR.html
Print this Page | Comments | Reading(3)
Code: