Published:2009/7/10 1:35:00 Author:May | From:SeekIC

Reprinted Url Of This Article:
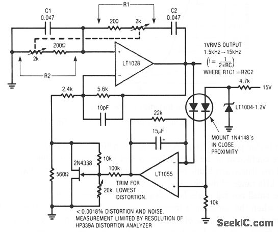
http://www.seekic.com/circuit_diagram/Signal_Processing/Oscillator_Circuit/SUPER_LOW_DISTORTION_VARIABLE_SINE_WAVE_OSCILLATOR.html
Print this Page | Comments | Reading(3)
Code: