Published:2009/7/6 0:57:00 Author:May | From:SeekIC

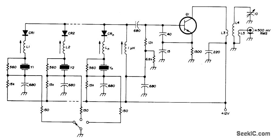
Uses third-overtone crystals between 20 and 80 MHz, with diode switching and with frequency doubling in transistors. L1-Ln ate series resonant with 10 pF at each crystal frequency. L4 is resonant with l0 pF at desired output frequency. L3 and L5 have one-third as many turns as L4. Q1 is 2N918, BF115, HEP709, or equivalent. Diodes are switching types such as BAY67.-U. Rohde, Stable Crystal Oscillators, Ham Radio, June 1975, p 34-37.
Reprinted Url Of This Article:
http://www.seekic.com/circuit_diagram/Signal_Processing/Oscillator_Circuit/SWITCHED_OVERTONE_CRYSTALS.html
Print this Page | Comments | Reading(3)
Code: