Published:2009/7/14 22:53:00 Author:Jessie | From:SeekIC

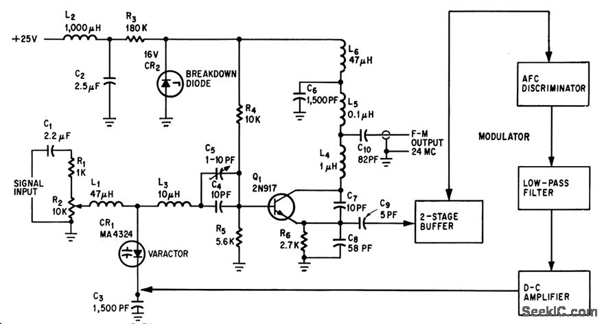
Modulating signal is applied to vat deviation of 60 kc.-N. Downs and B. varactor diode in frequency-determining circuit of telemetering oscillator. Linearity is 2% for deviation of 60 kc.-N. Downs and B. van Sutphin, Solid-State Transmitter Ready for UHF Telemetry, Electronics, 37:17, p 76-80.
Reprinted Url Of This Article:
http://www.seekic.com/circuit_diagram/Signal_Processing/Oscillator_Circuit/VARACTOR_MODULATES_24_MC_F_M_OSCILLATOR.html
Print this Page | Comments | Reading(3)
Code: