Published:2009/7/21 23:14:00 Author:Jessie | From:SeekIC

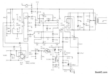
Modulating wave is first applied to input audio phase shifter for generating audio components that are equal in magnitude but differ 90°in phase. After amplification in CA3018, these audio components are applied to CA3050 double-balanced modulator. SPST and SPDT switch settings determine which sideband will appear at output of modulator. Carrier is generated by FET crystal oscillator for application through RF phase-shift network to pins 1 and 13 of modulator. Both carrier and modulating frequencies are suppressed in balanced output circuit of modulator, leaving only desired sideband. Resonant output transformer provides low-impedance feed to succeeding linear amplifier. Designed for 160-meter band.-E. M. Noll, Linear IC Principles, Experiments, and Projects, Howard W. Sams, Indianapolis, IN, 1974, p 356-357.
Reprinted Url Of This Article:
http://www.seekic.com/circuit_diagram/Signal_Processing/PHASING_TYPE_SSB_GENERATOR.html
Print this Page | Comments | Reading(3)
Code: