Published:2009/7/6 9:04:00 Author:May | From:SeekIC

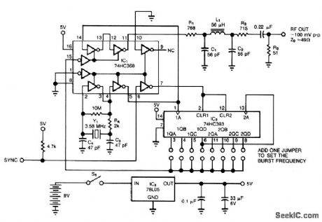
The circuit generates low-level rf bursts having frequencies as high as 10 MHz, thus permitting field testing of high frequency receivers. A jumper-selectable binary fraction (1/2 to 1/256 of the Y1 crystal frequency gates the output rf signal. Output amplitude (open circuit) is approximately 100 mV; output impedance is approximately 49Ω. The rf source is a clock oscillator based on a 3.58-MHz, color-burst crystal and two inverting buffers. The oscillator drives two cascaded 4-bit binary counters, IC2, and the sync signal resets the counters with a logic-high pulse-logic low at the counters. Select the desired output frequency by adding a jumper to one of the counter's eight output lines, which provides an enable signal for the two 3-state output buffers. The square-wave output at IC1, pin 11, is attenuated by R1, R2, and R3 to fix the output resistance at approximately 49Ω. Resistor R3 is the only critical component; for clean gating, isolate it from the rest of the circuit.
Reprinted Url Of This Article:
http://www.seekic.com/circuit_diagram/Signal_Processing/PORTABLE_RF_BURST_GENERATOR.html
Print this Page | Comments | Reading(3)
Code: