Published:2009/7/16 1:20:00 Author:Jessie | From:SeekIC

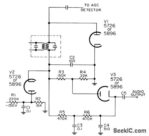
Used in a-m receivers to demodulate i-f output and reduce effect of short-duration electrical disturbances or impulse interference. Audio output is 20 to 150 mv rms, and upper 3-db frequency is 7,000 cps.-NBS, Handbook Preferred Circuits Navy Aeronautical Electronic Equipment, Vol. I, Electron lube Circuits, 1963, PC 62, p 62-2.
Reprinted Url Of This Article:
http://www.seekic.com/circuit_diagram/Signal_Processing/PREFERRED_DETECTOR_AND_NOISE_LIMITER.html
Print this Page | Comments | Reading(3)
Code: