Published:2009/7/16 5:46:00 Author:Jessie | From:SeekIC

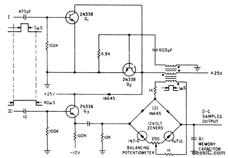
Clamps pulses in millivolt range to any d-c level even though pulses are below barrier potentials. Also used for sampling pulse amplitudes and for storing sampled amplitude in memory capacitor.-A. J. Koll, E. Bleckner, and O. C. Srygley, Semiconductor Clamp Handles Millivolt Signals, Electronics, 33:35, p 64-65.
Reprinted Url Of This Article:
http://www.seekic.com/circuit_diagram/Signal_Processing/PULSE_CLAMP.html
Print this Page | Comments | Reading(3)
Code: