Published:2009/7/14 22:12:00 Author:Jessie | From:SeekIC




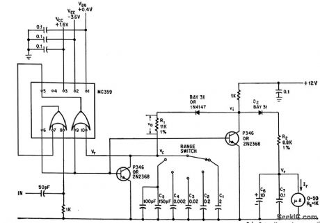
Current pulse width is controlled by feedback voltage proportional to charge on output capacitor, to insure that each input pulse feeds exactly the same charge to the output circuit.-R. J. Smith-Saville and S. Ness, Charge Feedback Increases Pulse-Rate Meter Accuracy, Electronics, 39:3, p 85-86.
Reprinted Url Of This Article:
http://www.seekic.com/circuit_diagram/Signal_Processing/PULSE_RATE_METER.html
Print this Page | Comments | Reading(3)
Code: