Published:2009/7/21 22:24:00 Author:Jessie | From:SeekIC

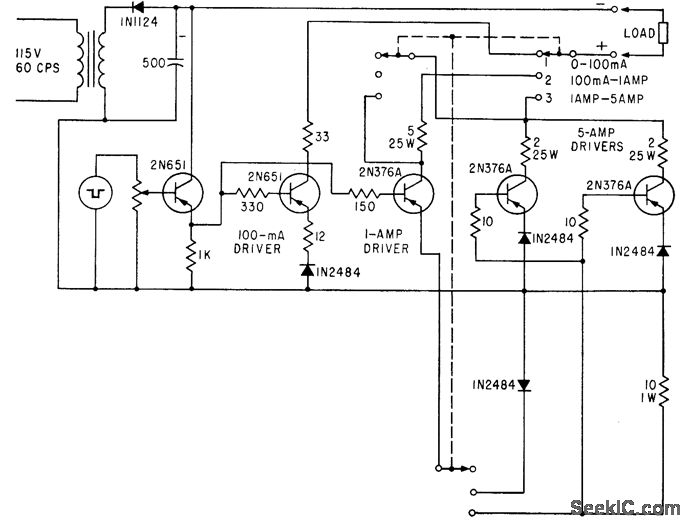
Constant-current drive for pulse-testing of power transistors at maximum power without over heating has three current ranges. A-c signal in phase with collector supply is advanced 88° by phase-shift bridge, to center one-shot mvbr pulse on peak of cc collector supply.-D. H. Breslow, Measuring Parameters by Power Transistor Pulse Techniques, Electronics, 34:1, p 120-122.
Reprinted Url Of This Article:
http://www.seekic.com/circuit_diagram/Signal_Processing/PULSE_TYPE_TRANSISTOR_TESTER.html
Print this Page | Comments | Reading(3)
Code: