Published:2009/7/20 23:37:00 Author:Jessie | From:SeekIC

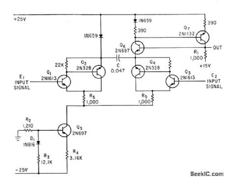
Gives pulse ratio modukttion, in which pulse duty ratio varies linearly with input signal.Accuracy is high over wide dynamic range.Developed for space vehicle control.-R. A.Schaefer, New Pulse Modulation Method Varies both Frequency and Width, Electronics, 35:41, p 50-53.
Reprinted Url Of This Article:
http://www.seekic.com/circuit_diagram/Signal_Processing/PULSE_WIDTH_FREQUENCY_MODULATION.html
Print this Page | Comments | Reading(3)
Code: