Published:2009/7/24 3:41:00 Author:Jessie | From:SeekIC

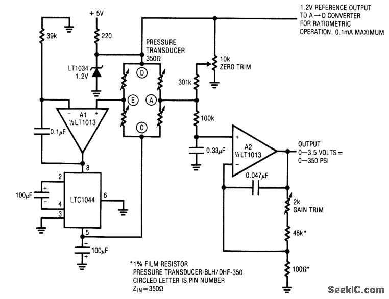
Pig. 14-12 This circuit converts the output of a pressure transducer to a voltage and it provides a 1.2-V reference output to a monitoring A/D converter for ratiometric operation (0.1 mA max/min). The circuit converts the bridge differential output into a ground-referred single-ended signal, which is then amplified. This approach eliminates common-mode errors by eliminating the bridge common-mode output component. No precision resistor matching is required. To calibrate, apply (or electrically simulate) 0 psi, and adjust the zero trim for 0-V output. Then, apply (or electrically simulate) 350 psi and adjust the gain trim for 3.500-V output. Repeat these adjustments until both points are fixed. Linear Technology Linear Applications Handbook 1990 p AN11-7.
Reprinted Url Of This Article:
http://www.seekic.com/circuit_diagram/Signal_Processing/Pressure_transducer_conditioner.html
Print this Page | Comments | Reading(3)
Code: