Published:2013/8/21 21:44:00 Author:lynne | Keyword: RF Spy Bug Detector Circuit | From:SeekIC

Here is a simple RF bug detector that will help you detect spy bugs and can operate up to 2 GHz. Below are some essential things required for this circuit:
to cover a large frequency band
make a sound during the detection
optical and acustical indication when near the bug
sensitivity not too high in order to accurately locate the rf bug
consume as little current from battery
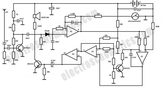
A1, A2, A3, A4 = 1 x LM358 or CRX423 (14 pin types)
It can detect any RF waves with frequencies up to 2 GHz due to antenna circuitry and to input amplifier stage that is made of BFR91A transistor. The amplification is pretty high because of the way the base is polarised. The RF signal detection is made with a Schottky diode that has a low voltage on junction and is operating at a high frequency.
Further, the obtained voltage is filtered and amplified with A1. Its value is enough to be displayed on the scale of a microammeter. A2 and A3 sections together with the other components form a voltage controlled oscillator. The sound is amplified by A4 section and then is applied to a 8Ω/0.5W speaker. Use a telescopic antenna that can retract to a small length (~10cm) and can extend up to 1 meter.
Reprinted Url Of This Article:
http://www.seekic.com/circuit_diagram/Signal_Processing/RF_Spy_Bug_Detector_Circuit.html
Print this Page | Comments | Reading(3)
Code: