Published:2009/7/24 8:10:00 Author:Jessie | From:SeekIC

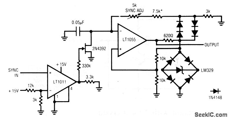
This circuit shows a synchronous clock generator, where the output locks at a higher frequency than the sync input. The maximum practical output-frequency to sync-frequency ratio is about 50 times. The output frequency is set to a multiple of the input frequency by the 5-kΩ Sync Adj pot. Linear Technology Corporation, Linear Applications Handbook, 1990, p. AN12-6.
Reprinted Url Of This Article:
http://www.seekic.com/circuit_diagram/Signal_Processing/Reset_stabilized_oscillator.html
Print this Page | Comments | Reading(3)
Code: