Published:2009/6/24 22:16:00 Author:May | From:SeekIC

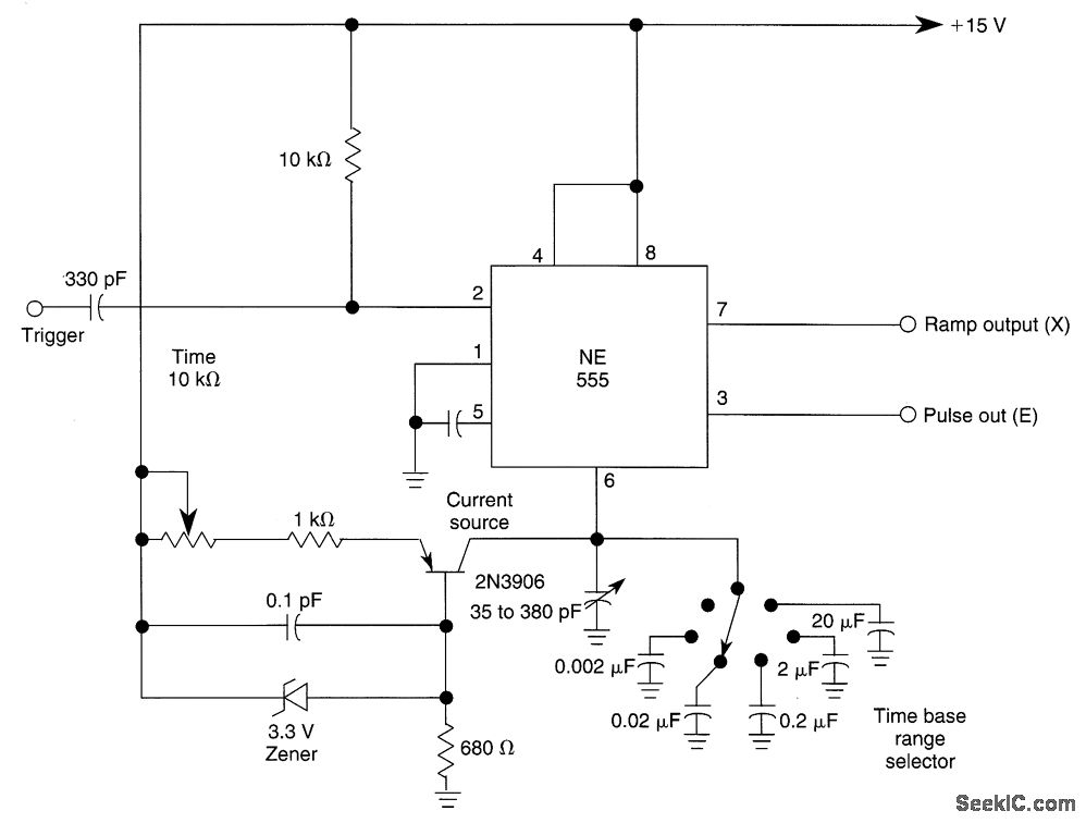
The 555 timer generates both a linear ramp and an output for Z-axis modulations of the CRT electron beam.
Reprinted Url Of This Article:
http://www.seekic.com/circuit_diagram/Signal_Processing/SIMPLE_OSCILLOSCOPE_TIMEBASE_GENERATOR.html
Print this Page | Comments | Reading(3)
Code: