Published:2009/6/24 22:28:00 Author:May | From:SeekIC

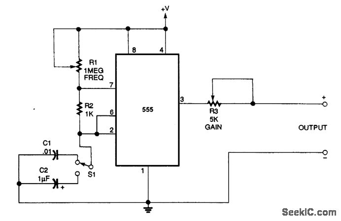
An NE555 generates signals for test purposes. Frequency range is from 20Hz to 10kHz, depending on the setting of S1. +Vis 5 V.
Reprinted Url Of This Article:
http://www.seekic.com/circuit_diagram/Signal_Processing/SIMPLE_TEST_SIGNAL_GENERATOR.html
Print this Page | Comments | Reading(3)
Code: