Published:2009/6/23 4:02:00 Author:May | From:SeekIC

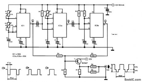
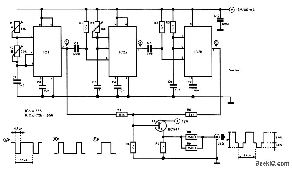
A 555 and a dual 556 timer generate a rudimentary video signal, as shown in the schematic. The first timer generates 4.7-μs synch pulses operating in the astable mode with a 64-μs period. The sec-ond timer generates a delay pulse, which triggers the third timer to generate a bar. The second timer sets the bar position and the third sets the bar width.
Reprinted Url Of This Article:
http://www.seekic.com/circuit_diagram/Signal_Processing/SIMPLE_VIDEO_LINE_BAR_GENERATOR.html
Print this Page | Comments | Reading(3)
Code: