Published:2009/7/14 3:03:00 Author:May | From:SeekIC


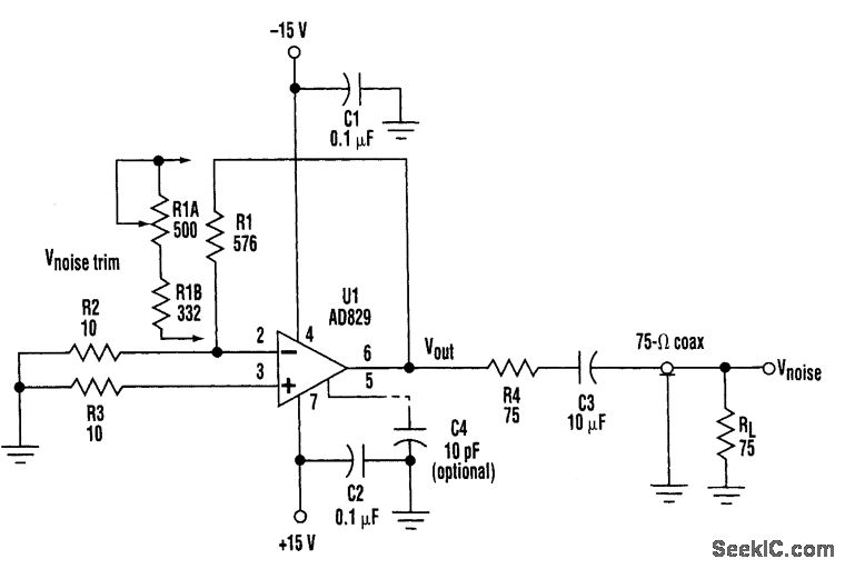
This relatively simple op-amp noise generator amplifies the input voltage noise of a wideband, decompensated op amp. If a device with a single-gain stage is selected, the output noise will be spectrally flat up to the closed-loop bandwidth. The op amp is manufactured by Analog Devices Inc.
Reprinted Url Of This Article:
http://www.seekic.com/circuit_diagram/Signal_Processing/SIMPLE_WIDEBAND_NOISE_GENERATOR.html
Print this Page | Comments | Reading(3)
Code: