Published:2009/7/14 22:57:00 Author:Jessie | From:SeekIC

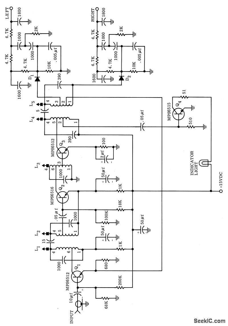
Consists of demodulator D1-D2, 19-38 kc doubler Q3 19-kc amplifier Q2, composite amplifier Q2, and stereo station indicator Q4 with lamp. Diodes are 1N60. Uses lime-share method that eliminates need for 15.kc low-pass fiber and 23-53 kc bandpass filter.-R. Brubaker, A Low Cost All Solid-Slate FM Stereo Multiplex System, Motorola Application Note AN-207, Mar. 1966.
Reprinted Url Of This Article:
http://www.seekic.com/circuit_diagram/Signal_Processing/STEREO_MULTIPLEX_TUNER.html
Print this Page | Comments | Reading(3)
Code: