Published:2009/6/24 2:41:00 Author:May | From:SeekIC

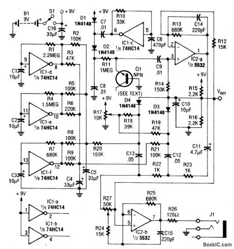
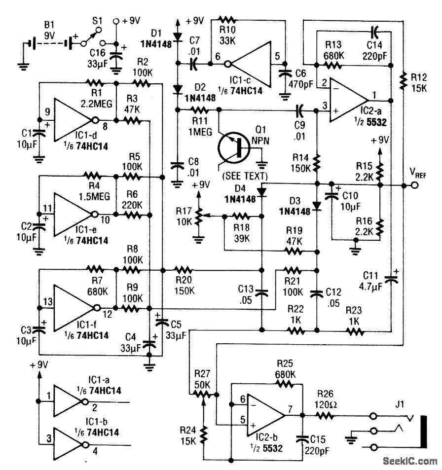
Three low-frequency oscillators (IC1d, e, f) are used to simulate wave action of the surf. Q1 is an emitter-base junction used as a diode noise generator, biased by dc derived from oscillator ICl-c.The noise is fed into two voltage-controlled filters R22, R23, C12, C13, with D3 and D4 as tuning elements. The low-frequency oscillator signals randomly vary the filters, therefore, the spectrum of the noise signal fed through them. This simulates the sound of a surf.
Reprinted Url Of This Article:
http://www.seekic.com/circuit_diagram/Signal_Processing/SURF_MAN_SOUND_GENERATOR.html
Print this Page | Comments | Reading(3)
Code: