Published:2009/7/24 2:18:00 Author:Jessie | From:SeekIC

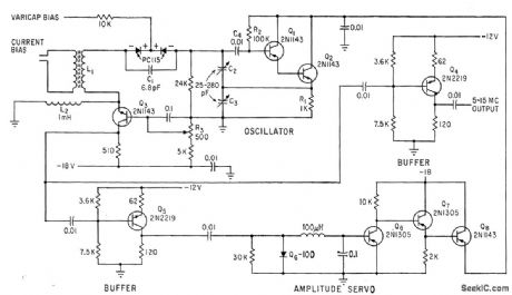
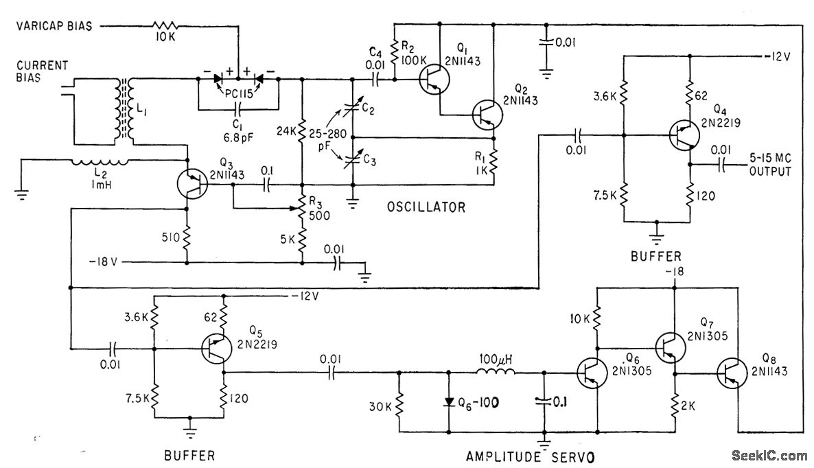
Tank circuit L1-C1-C2-C3 sweeps frequency of transistor Clapp oscillator over range of 5 to 15 Mc when current through bias winding of L1 is varied from zero to 800 ma. Collector voltage is servoed to maintain con slant output amplitude.-R. E. Daniels and A. D. Cook, Advanced Clapp Oscillator Features 3-to-1 Dynamic Range, Electronics, 36:8, p 60-61.
Reprinted Url Of This Article:
http://www.seekic.com/circuit_diagram/Signal_Processing/SWEEP_FREQUENCY_CLAPP_OSCILLATOR.html
Print this Page | Comments | Reading(3)
Code: