Published:2009/7/24 3:42:00 Author:Jessie | From:SeekIC

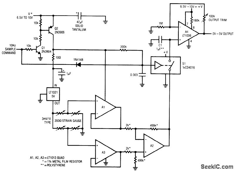
Fig, 14-13 This circuit converts the output of a strain-gauge to a corresponding voltage, but with considerable power savings produced by sampling. An external 10-Hz sampling signal or command is required. Effective current drain is about 300μA, and the A4 output is accurate enough for 12-bit systems. The 100-kΩ output trim pot is suitable for 3 mV/V transducers, but it might require a different value for other transducers, Linear Technology Linear Applications Handbook, 1990 AN23-3.
Reprinted Url Of This Article:
http://www.seekic.com/circuit_diagram/Signal_Processing/Sampled_strain_gauge_conditioner.html
Print this Page | Comments | Reading(3)
Code: