Published:2009/7/24 9:00:00 Author:Jessie | From:SeekIC

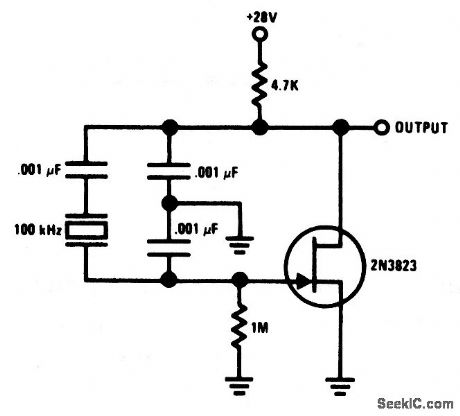
This Colpitts crystal oscillator is ideal for low-frequency oscillator applications. Excellent stability is assured because the 2N3823 JFET circuit loading does not vary with temperature. National Semiconductor, Linear Applications Handbook, 1991, p. 114.
Reprinted Url Of This Article:
http://www.seekic.com/circuit_diagram/Signal_Processing/Stable_low_frequency_crystal_oscillator.html
Print this Page | Comments | Reading(3)
Code: