Published:2009/7/24 3:40:00 Author:Jessie | From:SeekIC

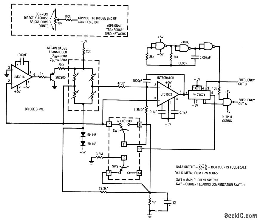
Fig. 14-11 This circuit converts the dc output of a classic strain-gauge transducer to a frequency (actually a ratio of two frequencies). For a typical 7.5-μV strain-gauge bridge drive, an LSB increment is 25 μV (below most conventional A/D converters). The circuit data output (the ratio of output A to the clock frequency) can be extracted with counters. Because the output is expressed as a ratio, clock-frequency stability is unimportant. However, careful layout and a clean PC board are required. Use a teflon standoff for all summing-point connections. If a particular strain-gauge transducer requires zero trimming, use the optional network. Over a 0 to 70℃ range, the circuit typically maintains a 10-bit output with 1 LSB accuracy. The tracking error of the starred resistors are the primary contributors to this small error. No calibration is required. Linear Technology Linear Applications Handbook, 1990. p AN7-6.
Reprinted Url Of This Article:
http://www.seekic.com/circuit_diagram/Signal_Processing/Strain_gauge_conditioner_digitizer.html
Print this Page | Comments | Reading(3)
Code: