Published:2009/7/24 3:44:00 Author:Jessie | From:SeekIC

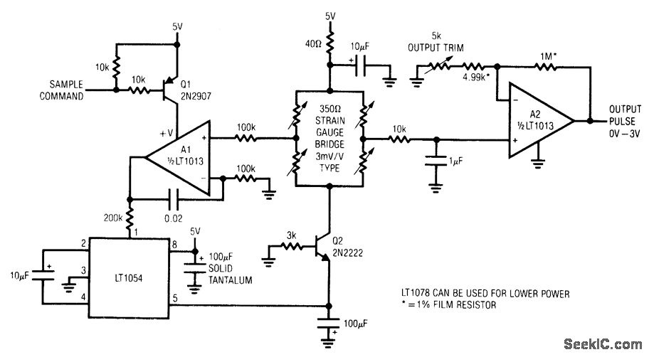
Fig. 14-14 This circuit also provides an output from a strain-gauge transducer on a sampled basis (to minimize power consumption), as does the circuit of Fig. 14-13. However, the Fig. 14-14 circuit is designed to remain in the quiescent state for long periods with relatively brief on-times, actuated by a sample or strobe command. A typical application would be for remote weight information in storage tanks, where weekly readings are sufficient. Quiescent current is about 150μA and on-state current about 50 mA. The output-trim pot scales the circuit for 3-mV/V-type strain-gauge transducers. Linear Technology Linear Applications Handbook 1990, p AN23-4.
Reprinted Url Of This Article:
http://www.seekic.com/circuit_diagram/Signal_Processing/Strobed_strain_gauge_conditioner.html
Print this Page | Comments | Reading(3)
Code: