Published:2009/7/23 22:52:00 Author:Jessie | From:SeekIC

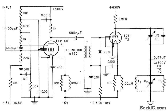
Receives 100 or 1,000-pps trigger pulse from rate generator and produces pulse of r-f oscillations that decays from maximum peak-to-peak of 300 v, for measuring ultrasonic velocity in metal test sample. Pulse litter is less than 1 millimicrosec, for accurate measurement of lime interval between ultrasonic echo pulses.-R. L. Forgacs, Removing the Jitter from Thyratron Pulses, Electronics, 32:20, p 60-61.
Reprinted Url Of This Article:
http://www.seekic.com/circuit_diagram/Signal_Processing/THYRATRON_SWITCH_TRANSMITTER.html
Print this Page | Comments | Reading(3)
Code: