Published:2009/7/19 23:02:00 Author:Jessie | From:SeekIC

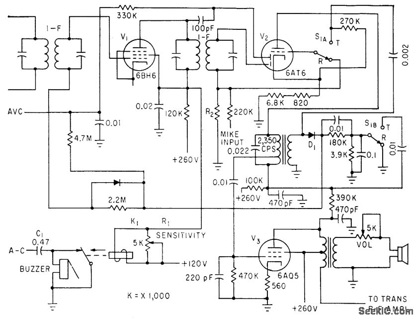
Calling frequency of 2,350 cps is amplified by plate resonant circuit of V2. D1 rectifies this signal and applies positive-going voltage to control grid of last i-f V1,to operate K1 and sound buzzer.-L. Solomon, Citizens Band Equipment Design, Electronics, 33:45, p 70-72.
Reprinted Url Of This Article:
http://www.seekic.com/circuit_diagram/Signal_Processing/TONE_OPERATED_CALLING_SYSTEM.html
Print this Page | Comments | Reading(3)
Code: