Published:2009/7/23 20:09:00 Author:Jessie | From:SeekIC

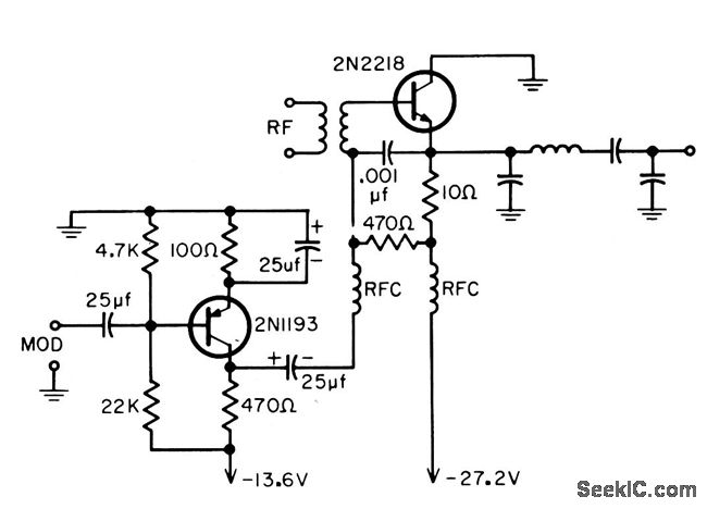
Requires only one audio transistor, and readily provides 100% modulation. Modulated output power is 660 mw for CB transmitter. Audio quality is excellent.-B. Rheinfelder, Modulation Techniques for Transistorized A.M Transmitters, FEE, 11:7, p 54-57.
Reprinted Url Of This Article:
http://www.seekic.com/circuit_diagram/Signal_Processing/TRANSFORMERLESS_BASE_MODULATOR.html
Print this Page | Comments | Reading(3)
Code: