Published:2009/7/21 0:11:00 Author:Jessie | From:SeekIC

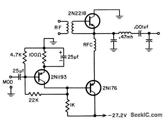
Provides 950 mw modulated power for CB transmitter, but 100% modulation can be reached only by using double modulation.-B. Rheinfelder, Modulation Techniques for Transistorized A-M Transmitters, EEE, 11:7, p 54-57.
Reprinted Url Of This Article:
http://www.seekic.com/circuit_diagram/Signal_Processing/TRANSFORMERLESS_COLLECTOR_MODULATOR.html
Print this Page | Comments | Reading(3)
Code: