Published:2009/7/16 22:01:00 Author:Jessie | From:SeekIC

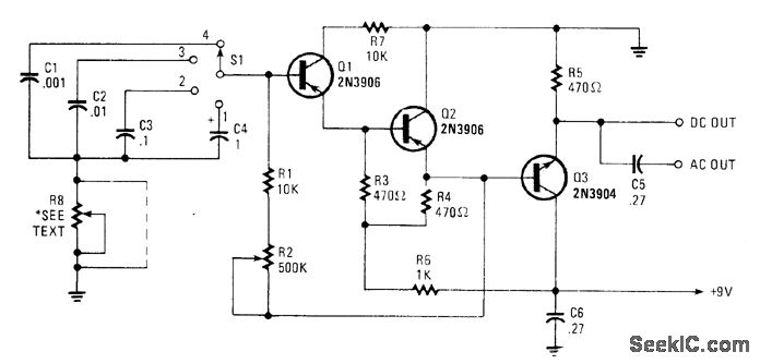
Seven-V narrow pulses from 2 Hz to 50 kHz are produced by this circuit. C1 through C4 provide frequency ranges in decode steps. R1 and R2 control the charging time of C1 through C4. R2 is a potentiometer used to set the frequency. R8 controls pulse width. Pulse width varies from 7 μs to 10 ms. Depending on the frequency, R8 can be deleted if it is not needed.
Reprinted Url Of This Article:
http://www.seekic.com/circuit_diagram/Signal_Processing/TRANSISTOR_PULSE_GENERATOR.html
Print this Page | Comments | Reading(3)
Code: