Published:2009/7/23 21:42:00 Author:Jessie | From:SeekIC

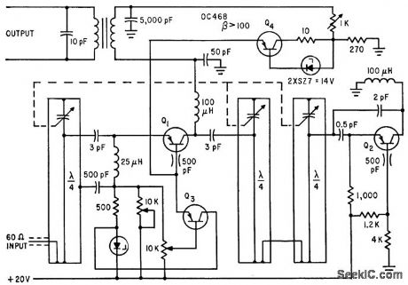
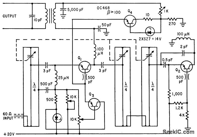
Two electronically regulated voltage sources are required to control current-tuned condition and collector voltage, using transistors OC468 and TF65 with zener diodes. One transistor operates in harmonic-generation mode as pump oscillator, comparable to parametric amplification.-U. L. Rhode, Pushing Transistors Above Their Frequency limits, Electronics, 35:25, p 46-49.
Reprinted Url Of This Article:
http://www.seekic.com/circuit_diagram/Signal_Processing/TRANSIT_TIME_DIODE_UHF_SHF_TUNER.html
Print this Page | Comments | Reading(3)
Code: